根据《武汉市教育局关于2026年春季高中阶段教师资格认定的公告》及《武昌区关于2026年春季教师资格认定的公告》精神,现将我校2026年春季中小学教师资格认定工作有关事项通知如下:
一、认定权限及对象
(一)认定权限。根据国家和湖北省有关规定,我校认定权限仅限高中教师资格,小学和初级中学教师资格认定由武昌区教育局和武昌区行政审批局管辖,学校仅代收代交申请材料。
(二)认定对象。仅限学籍为9428cn太阳集团古天乐全日制普通本科应届毕业生(即2026年7月毕业)和全日制在读研究生,已取得有效期内的《中小学教师资格考试合格证明》或《师范生教师职业能力证书》,可在我校申请认定高中教师资格证或提交小学和初级中学教师资格证申请材料。
二、认定程序
(一)体检
1.体检时间:自4月10日起2个月内体检有效。
2.体验要求:
申请人从武汉市教师资格认定体检医院名单(见附件1)中,任选一家医院进行体检,使用湖北省教师资格申请人员体检表(见附件2),所有体检项目必须完检。
(二)网上报名
1.网报时间
2026年春季教师资格认定网上申报分两批次进行:
第一批次:4月17日上午8:30至4月30日17:30。
受理范围:我校符合申请条件的申请认定人员(不包含2026年免试认定申请人员)。
第二批次:6月8日上午8:30至6月14日17:00。
受理范围:仅限我校2026年6月取得《师范生教师职业能力证书》的免试认定申请人员。
特别提醒:申请人如果报错批次,将无法进行现场确认。
2.网报地址:www.jszg.edu.cn
3.网报注意事项:
(1)访问“网上办事”栏目下“教师资格认定”服务入口,点击“在线办理”进行账号注册和报名(操作说明见附件3)。注册后首次登录的或个人信息未完善的用户,须先完善个人身份信息。建议我校全日制在读研究生以本科学历报名。
(2)我校全日制普通本科应届毕业生和全日制在读研究生选择认定所在地类型为“就读学校所在地”。申请高中阶段教师资格的,选择武汉市教育局为认定机构,选择9428cn太阳集团古天乐为现场确认点。申请小学和初级中学教师资格的,选择武昌区教育局为认定机构,选择武昌区行政审批局为现场确认点。
(3)上报报名信息后,已审核的“教师资格认定申请信息”将不能修改,请申请人慎重填写申请信息。
(三)现场确认
1.现场确认时间
2026年春季教师资格认定现场确认分两批次进行:
第一批次:5月6日至5月11日(不含周日)
上午8:30-11:30,下午14:30-17:30
第二批次:6月15日
上午8:30-11:30,下午14:30-17:30
2.现场确认地点:9428cn太阳集团(田家炳楼212室)
3.现场确认提交材料清单:
(1)《教师资格认定申请人信息核对表(2026版)》(见附件4),需粘贴与教师资格网报同底版的免冠正面1寸彩色白底证件照,黑色水性笔手写签名。
(2)二代身份证复印件,身份证复印件正反面内容需打印在1页A4纸上。
(3)注册信息完整且在有效期内的学生证复印件,姓名页与注册登记页信息需打印在1面A4纸上。
(4)学历证书复印件1份,全日制在读研究生提供本科毕业证复印件,全日制普通本科应届毕业生提供《教育部学籍在线验证报告》。
(5)《湖北省教师资格申请人员体检表》原件1份,需粘贴与教师资格网报同底版的免冠正面1寸彩色白底证件照,并附全部体检化验单等。
(6)《普通话水平测试等级证书》复印件1份,申请语文学科、小学全科教师资格的,普通话水平应达到二级甲等及以上标准;申请其他教师资格的,普通话水平应达到二级乙等及以上标准。
(7)已取得有效期内的《中小学教师资格考试合格证明》或《师范生教师职业能力证书》复印件1份。
(8)近期免冠正面1寸彩色白底证件照1张,照片应与网上申报时上传相片相同,照片背面写明姓名、身份证号,轻粘于《教师资格认定申请人信息核对表》右上角。
(9)《思想品德合格鉴定表》(见附件5)2份,应按照申报高中教师资格和初中小学教师资格的人员名单分别开具鉴定表,由各培养单位盖章。
(10)《诚信承诺书》(见附件6)1份,申请人本人手写签名。
(11)《XX学院2026年高中阶段教师资格认定已通过平台核验人员学历信息采集表(在读研究生)》(见附件7)1份。
三、相关工作要求
1.各学院通知认定对象范围内的学生按时间要求体检和网上报名。
2.网报结束后,9428cn太阳集团组织各学院相关工作人员培训,时间另行通知。
3.请各学院做好材料原件的审核把关,将每位申请人的现场提交材料清单中(1)-(8)分别装入档案袋(封面要求见附件8,其中档案号不需填写)集中提交,材料(9)(10)(11)单独提交。所有提供复印件的材料需要加盖学院公章。
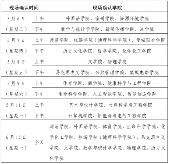
4.各学院现场确认时间安排见下表,如有变动另行通知。

四、联系人
(一)学生发展与就业指导中心(双创大楼B座2楼2010办公室)
联系人:尤会卿 联系电话:027-88664086
(二)9428cn太阳集团综合办公室(田家炳楼216室)
联系人:文婧 联系电话:027-88663256
附件:
附件1.武汉市教师资格认定体检医院名单.pdf
附件2.湖北省教师资格申请人员体检表(适合申请中小学、中等专业学校、实习指导教师资格人员使用).pdf
附件3.教师资格认定申请人使用手册.pdf
附件4.教师资格认定申请人信息核对表(2026版).pdf
附件5. 思想品德合格鉴定表(模板)(以学院为单位提交,高中和初中及以下分开制表).docx
附件6.诚信承诺书.docx
附件7.XX学院2026年高中阶段教师资格认定已通过平台核验人员学历信息采集表(以学院为单位提交,只用提供在读研究生).xlsx
附件8.第一批次符合申请条件人员用-资料袋封面(适合应届毕业生、在读研究生).pdf
附件8.仅限第二批次免试认定申请人员用-资料袋封面(适合免试教育类研究生和公费师范生).pdf
附件9.2026年春季中小学教师资格认定工作注意事项.docx
9428cn太阳集团古天乐学生发展与就业指导中心
9428cn太阳集团
2026年4月10日